产品:MEMS陀螺仪钻孔寻北系统
主要特点:
新型MEMS陀螺仪是一种结构简单的惯性陀螺仪,具有成本低、尺寸小、抗冲击振动能力强等优点。该惯性寻北陀螺仪可在不受外部限制的情况下,全天候独立完成寻北作业,并能实现快速、高效、高精度和连续工作。基于MEMS陀螺仪的这些优势,MEMS陀螺仪非常适用于井下寻北系统。本文介绍了MEMS陀螺仪井下寻北系统的分段融合研究。接下来将介绍改进的两位置寻北方法、MEMS陀螺仪井下融合寻北方案以及寻北值的确定方法。
静态两位置寻北方案通常选择0°和180°作为寻北的初始位置和终止位置。经过多次实验,采集陀螺仪输出的角速度,并结合当地纬度得到最终的寻北角度。实验采用两位置法,每隔10°采集一次数据,共采集了360°转台的数据,总计采集了36组数据。对每组数据取平均值后,得到的测量解值如图1所示。

图1 陀螺仪输出在0°到360°范围内的拟合曲线
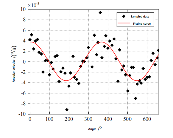
如图1所示,输出拟合曲线为余弦曲线,但实验数据量和角度范围仍然较小,实验结果精度不足。因此,我们进行了重复实验,并将采集角度扩展至0~660°,并以0°为起点,每隔10°进行一次双位置测量,数据结果如图2所示。图像趋势仍为余弦曲线,且数据分布存在明显差异。在余弦曲线的波峰和波谷处,数据点分布较为分散,与曲线的拟合度较低;而在曲线斜率最大处,数据点与曲线的拟合度则更为显著。

图2 陀螺仪输出在0~660°两个位置的拟合曲线
结合图3中方位角与陀螺仪输出幅度之间的关系,可以得出结论:当采用90°和270°两位置寻北时,数据拟合效果更佳,表明在东西方向上更容易、更准确地探测北角。因此,本文采用90°和270°,而非0°和180°,作为两位置寻北陀螺仪输出采集位置。

图3 方位角与陀螺仪输出幅度的关系
当MEMS陀螺仪应用于井眼寻北系统时,由于钻头钻进过程中姿态角会发生变化,导致寻北角度的计算变得更加复杂。本节在前文对两位置寻北方案进行改进的基础上,提出了一种根据输出数据信息控制陀螺仪旋转来获取姿态角的方法,并由此得到与正北方向的夹角。具体流程图如图4所示。
MEMS陀螺仪通过RS232数据接口将数据传输至上位机。如图4所示,在两个位置搜索北方获得初始北角后,进行随钻寻北操作。接收到寻北指令后,钻井作业停止。采集MEMS陀螺仪输出的姿态角并将其传输至上位机。井眼寻北系统根据姿态角信息控制旋转,并将横滚角和俯仰角调整至0。此时的航向角为敏感轴与磁北方向之间的夹角。
在该方案中,通过采集姿态角信息,可以实时获得 MEMS 陀螺仪与真北方向之间的角度。

图 4 融合寻北流程图
在融合寻北方案中,对MEMS陀螺仪进行了改进的双位置寻北。寻北完成后,获得初始北方位置,记录航向角θ,初始姿态状态为(0,0,θ),如图5(a)所示。钻头钻进时,陀螺仪的姿态角发生变化,横滚角和俯仰角由转台调节,如图5(b)所示。
如图 5(b) 所示,钻头钻进过程中,系统接收姿态仪的姿态角信息,需要判断横滚角 γ' 和俯仰角 β' 的大小,并通过旋转控制系统将其旋转至 0 度。此时,输出的航向角数据为敏感轴与磁北方向之间的夹角。敏感轴与真北方向之间的夹角应根据磁北与真北方向的关系求得,而真北方向的夹角则需结合局部磁偏角求得。具体解如下:
θ'=Φ-∆φ
在上述公式中,θ 是钻头与真北方向的夹角,∆φ 是局部磁偏角,Φ 是钻头与磁北方向的夹角。

图 5 初始钻井姿态角的变化
本章研究了MEMS陀螺仪地下寻北系统的寻北方案。在两位置寻北方案的基础上,提出了一种以90°和270°为起始位置的改进型两位置寻北方案。随着MEMS陀螺仪技术的不断进步,MEMS寻北陀螺仪能够实现独立寻北,例如MG2-101,其动态测量范围为100°/s,可在-40℃~+85℃的环境温度下工作,其偏置不稳定性为0.1°/hr,角速度随机游走为0.005°/√hr。
希望您能通过本文了解MEMS陀螺仪的寻北方案,期待与您探讨专业问题。