硬件
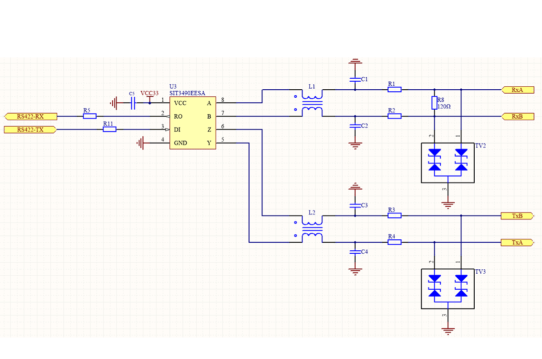
1. RS422 通信原理:(1)RS422 工作模式:RS422 支持全双工通信模式,即数据可以同时双向传输,即使用两对差分线分别进行发送和接收,从而提高了通信的效率和灵活性。(2)信号电平:RS422采用差分信号传输数据,即使用两条信号线(一条为正信号线,另一条为负信号线)传输数据。它具有较强的抗干扰能力,可实现远距离高速...
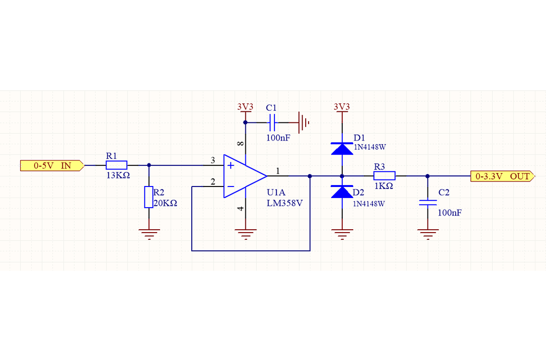
阅读更多电压输出型传感器通常输出0-5V或0-10V的电压范围。如果出于成本考虑,我们不选择使用外部ADC转换芯片,而是对MCU芯片内的ADC模块进行采样,但由于STM32的ADC采集电压范围为0-3.3V,在这种情况下,我们需要如下图所示的采样电路。如图所示,R1 和 R2 构成一个电阻分压电路,将 0 至 5V 的输入电压转换为约 0 至 3V 的电压范...
阅读更多1. 加速度传感器的工作原理和类型加速度传感器是一种常见的传感器,可以测量物体的加速度和倾斜角度,广泛应用于工业、医疗、体育等领域。加速度传感器通常由传感元件、信号处理电路和接口电路组成,能够感知物体的加速度或检测其运动状态的变化,并将这些数据转换为电信号输出。目前市场上主要有两种类型的加速度传感器:...
阅读更多选择双电源供电的主要原因是满足信号完整性、电路工作条件和测量精度方面的要求。这包括以下几个方面:1. 处理双向信号(交流信号)某些传感器(例如振动传感器、声音传感器和加速度传感器)输出的信号是双向的,这意味着它们的电压会在零参考点上下波动(正负电压)。如果仅使用单个电源,负半周期信号将被截断,导致失真...
阅读更多根据两线电路的拓扑结构,电源电流经传感器调制后返回信号采集电路。如果电源输出部分未经任何处理,一旦传感器短路或用户操作不当导致短路,电源极有可能损坏或损坏信号采集电路。为避免这种情况,需要在为传感器提供24V电源的电路中增加一个限流电路,将电流限制在安全范围内(例如低于30mA),从而避免灾难性故障。下面...
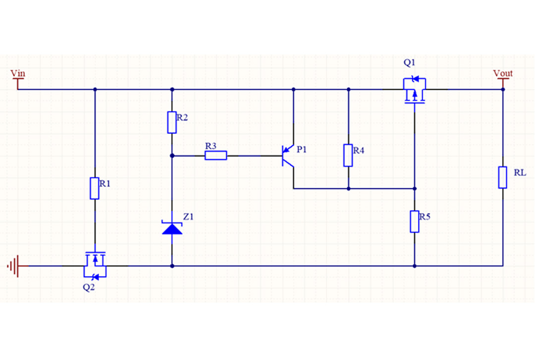
阅读更多为了防止用户误接电源输入线导致电源烧毁,电源输入端通常需要设置防反接电路。同时,为了确保输入电压在安全范围内,还需要对输入电压进行过压保护。图 1 所示的电路实现了防反接和过压保护的集成功能。其过压保护功能分析如下:当输入电压 Vin 在正常范围内时,稳压器 Z1 不会反向击穿,电阻 R2 和 R3 的电流基本为 0,晶...
阅读更多为了防止用户误接电源输入线导致电源烧毁,电源输入端通常需要设置防反接电路。同时,为了确保输入电压在安全范围内,还需要对输入电压进行过压保护。图 1 所示的电路实现了防反接和过压保护的集成功能。其过压保护功能分析如下:当Vin 在正常输入电压范围内,稳压器Z1不会反向击穿,R2和R3的电流基本为0,Vbe 晶体管 P1 的...
阅读更多电源抑制比 (PSRR) 是指输入纹波电压与输出纹波电压之比,单位为分贝 (dB),其表达式为:电源抑制比 (PSRR) 的意义在于量化输入功率变化传递到输出的程度。例如,如果某个电路的 PSRR 为 60dB,那么电源输入电压每变化 1V,输出电压只会波动 1mV。该指标在模拟电路(例如运算放大器、稳压器)中尤为重要,因为电源噪声会直...
阅读更多加速度计芯片的谐振频率是一个非常重要的性能指标,它与传感器的工作频率范围有关。1. 共振频率的定义加速度传感器本身也是一种机械结构,因此也具有固有频率。如图1所示的幅频曲线所示,当外部振动频率接近谐振频率时,传感器会发生谐振,加速度传感器的灵敏度会迅速增加。此时对应的频率即为谐振频率。2. 谐振频率对传感...
阅读更多