Hardware
The previous article mentioned that in order to suppress the influence of high-frequency noise, the 4-20mA current sampling circuit needs to add an RC low-pass filter before ADC sampling. The RC low-pass filter circuit shown in Figure 1 is adopted, where R2 is 1.6K and C1 is 0.1uF. Then the cutoff f...
Read MoreFigure 1. Non-synchronous BUCK converter topology Figure 1 shows the topology of an asynchronous BUCK converter. Asynchronous BUCK converter chips typically integrate only the high-side MOSFET internally. A freewheeling diode needs to be installed between the SW pin and GND as the freewheeling path...
Read MoreIn a step-down switching converter, the theoretical peak current that the power inductor can withstand is IL,PK=(1+r/2)×IOUT. This is the basis for the minimum value of the rated current or saturation current of the power inductor. The actual selection value needs to be greater than the theore...
Read MoreWhen designing switching power supply circuits, we typically calculate the output ripple using the following formula: If the capacitor used is an MLCC (Multi-Layer Ceramic Capacitor), its ESR is negligible due to its very low value. Therefore, based on the input/output voltage, switching frequency,...
Read MoreIn the STM32 reset circuit shown in Figure 1, a switching diode is usually connected in parallel with the resistor terminal of the RC reset circuit. The main function of this diode is to accelerate the release of capacitor charge. Figure 1 STM32 reset circuit Figure 2 Discharge path of STM32 reset c...
Read MoreIn industrial applications, to accurately measure temperature values, we typically use a PT100 bridge circuit to sample and convert resistance changes into voltage changes. To obtain different measurement ranges, the sampling resistors are divided into 100 ohms and 50 ohms. Method 1 and Method 2 are...
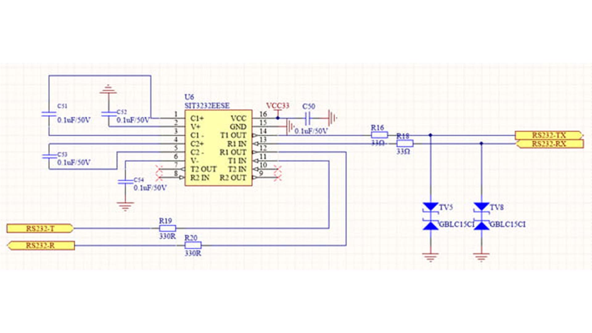
Read MoreRS232 (also known as EIA RS-232) is one of the commonly used serial communication interface standards. It uses full-duplex communication and requires three lines: ground, transmit, and receive. RS-232 is only suitable for point-to-point communication between devices. Due to its single-ended signal,...
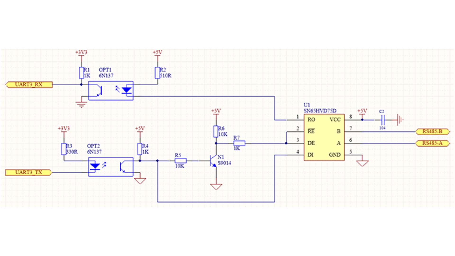
Read MoreRS485 is widely used in various fields such as industrial intelligent instruments and communication equipment due to its strong anti-interference ability and low cost. However, industrial environments are complex and subject to severe electromagnetic interference. Non-isolated RS485 systems have the...
Read MoreThe function of a TVS (Transient Voltage Suppressor) is to protect electronic circuits from damage caused by transient overvoltages (such as lightning strikes and electrostatic discharge). It ensures circuit safety by rapidly clamping and diverting surge energy. In TVS protection circuit desig...
Read MoreWhen designing the clock circuit diagram for an MCU, if an active crystal oscillator is used as the clock source, a resistor of several tens of ohms is usually added to its output. This resistor primarily serves the following purposes: 1. Impedance Matching When the output impedance of the a...
Read MoreWe know that to improve the anti-interference capability of communication systems, RS485, CAN bus, USB, and Ethernet interfaces all use differential signal transmission. Differential transmission is a signal transmission technique that differs from the traditional single-signal-line approach. Differ...
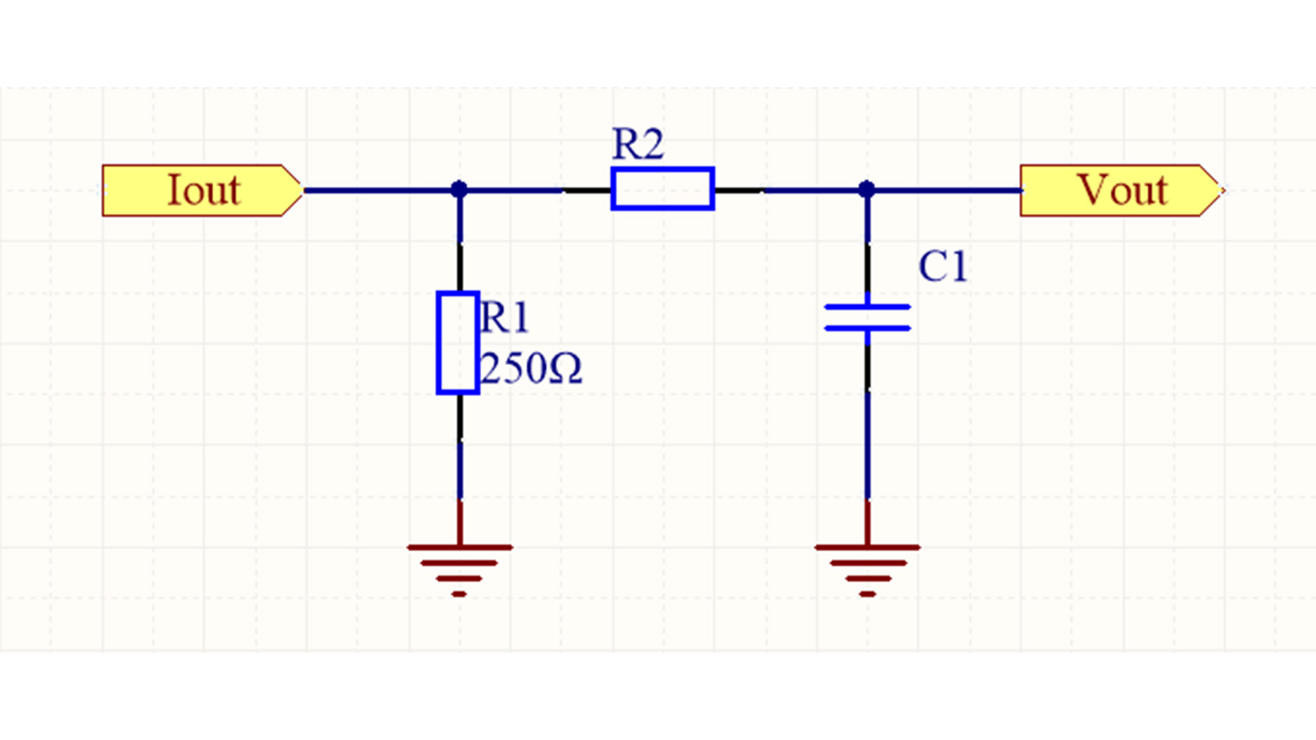
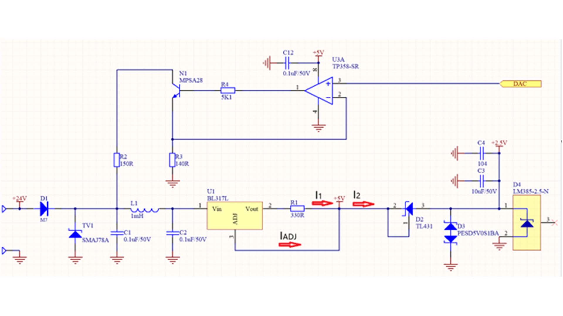
Read MoreIn industrial settings, to save on cabling costs, a 4-20mA two-wire system is commonly used. This system uses two wires to simultaneously power the field sensor/transmitter and transmit the analog signal. We know that the sensor/transmitter circuit requires a certain amount of current to operate; th...
Read More
Xml Privacy Policy Blog Sitemap
copyright @ Micro-Magic Inc All Rights Reserved.
Network Supported