Hardware
When we design the peripheral circuit of the IIC interface, we usually use the topology diagram with pull-up resistor shown in Figure 1, and its internal structure is the open-drain output shown in Figure 2. The open-drain output level is controlled by an external pull-up and internal logic, allow...
Read MoreLDOs regulate their output voltage to ensure stable operation under varying load current demands. However, when the load current exceeds the designed range, such as in a short circuit or overload, the excessive current can cause chip overheating or even damage. To address this, overcurrent protectio...
Read MoreInrush current is a transient, high current generated when a power supply or device is powered on. In our power supplies and electronic systems, inrush current is undesirable because it can cause device overstress and damage. Buck switching power supply circuits use a soft-start circuit to control t...
Read MoreInrush current is a transient, high current generated when a power supply or device is powered on. In our power supplies and electronic systems, inrush current is undesirable because it can cause device overstress and damage. Buck switching power supply circuits use a soft-start circuit to control t...
Read MoreTo ensure signal routing quality and prevent crosstalk during PCB design, we maintain a spacing of three times the line width between signal traces. As shown in Figure 1, this spacing refers to the center-to-center spacing of the traces. Because line width is expressed in English as "width," this ru...
Read MoreWhen designing high-speed or high-frequency PCBs, electronics engineers use the 20H principle to meet EMI standards and reduce electromagnetic radiation. This principle requires the power plane to be set back 20H relative to the ground plane, where H represents the distance between the power plane a...
Read MoreSensors and instruments all have an operating voltage range, and only within this voltage range can the system operate stably and reliably. We know that the high-voltage threshold can be controlled by an overvoltage protection circuit, but how is the low-voltage threshold defined? Power supplies typ...
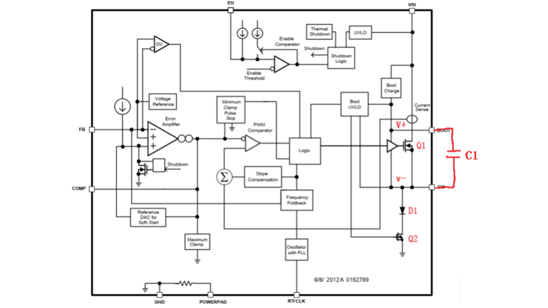
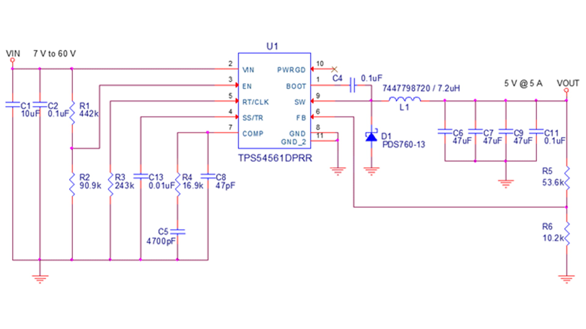
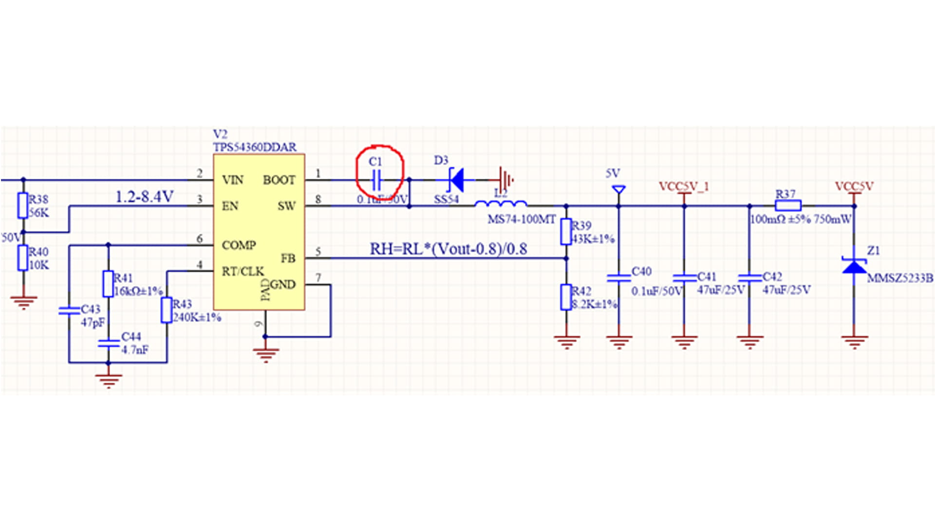
Read MoreFigure 1 BUC power supply Typically, when designing an asynchronous buck power supply, a bootstrap capacitor is connected between the chip's SW and BOOT pins, such as C1 in Figure 1. The bootstrap capacitor utilizes the characteristic that the voltage across the capacitor cannot change suddenly. Whe...
Read MoreIn circuits used for SPI bus communication with peripheral devices, a small resistor with a resistance of tens of ohms is typically connected in series with the signal line, as shown in Figure 1. This design achieves the following functions: 1. Impedance matching. When SPI signal lines are long or t...
Read MoreFigure 1 BUC power supply Typically, when designing an asynchronous buck power supply, a bootstrap capacitor is connected between the chip's SW and BOOT pins, such as C1 in Figure 1. The bootstrap capacitor utilizes the characteristic that the voltage across the capacitor cannot change suddenly. Whe...
Read MoreIn the actual use of the CAN bus, as shown in Figure 1, a 120Ω resistor needs to be connected at both ends of the bus. So what is the basis for using a 120Ω resistor? Figure 1 Below we take the internal architecture diagram of TJA1044 as an example for analysis. Figure 2 The CAN bus's...
Read MoreWe often see the design circuit shown in the figure below in CAN communication: the CAN terminal resistor does not directly use 120 ohms. Instead, a grounded capacitor is added between two 62Ω resistors to "split" the terminal resistor into two parts, which is the split termination method. Fi...
Read More
Xml Privacy Policy Blog Sitemap
copyright @ Micro-Magic Inc All Rights Reserved.
Network Supported