Home Hardware

Design of Current Limiting Protection Circuit for 4-20mA Interface

Design of Current Limiting Protection Circuit for 4-20mA Interface

June 16, 2025

According to the topology of the two-wire circuit, the power current is modulated by the sensor and then returns to the signal acquisition circuit. If the power output part does not undergo any processing, once the sensor is short-circuited or the end user operates improperly causing a short circuit, the power is very likely to be damaged or cause damage to the signal acquisition circuit. To avoid this situation, a current-limiting circuit needs to be added to the circuit that provides 24V power to the sensor to limit the current within a safe range (for example, below 30mA), avoiding catastrophic failures.

The following presents the current-limiting protection circuit for providing 24V power to the sensor when designing the 4-20mA interface acquisition circuit.

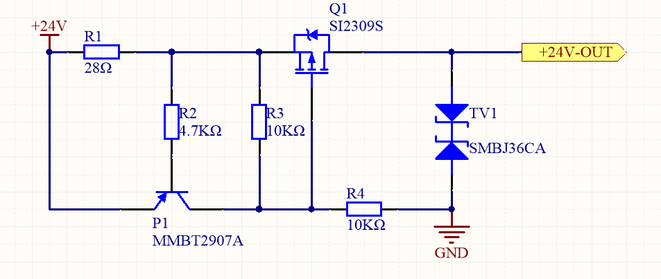
Diagram of a current-limiting protection circuit for 4-20mA sensor interfaces 

When the current is less than the limiting current Imax, the voltage drop across resistor R1 is less than the Vbe conduction voltage of transistor P1. Resistors R3 and R4 divide the voltage, creating a sufficient voltage difference between the source and gate of the field-effect transistor Q1. At this point, transistor P1 is cut off and transistor Q1 conducts. The circuit is in a normal operating state.

When the current increases to be greater than the limiting current Imax, the voltage drop across resistor R1 is greater than the Vbe conduction voltage of transistor P1. At this time, transistor P1 is in the conducting state. The input voltage is directly applied to the gate of the field-effect transistor Q1. At this point, the voltages at the source and gate of the field-effect transistor Q1 are approximately equal, causing the field-effect transistor Q1 to be cut off and disconnecting the circuit, putting the circuit in a protective state. This avoids excessive current damage to the load.

Because the Vbe conduction voltage of MMBT2907A is approximately 0.7V, and from Vbe/R1 = 25mA, it can be known that the limiting current is approximately 25mA. If the limiting current needs to be adjusted, simply adjusting the resistance value of resistor R1 is sufficient.

Subscibe To Newsletter
Please read on, stay posted, subscribe, and we welcome you to tell us what you think.
f y

leave a message

leave a message
If you are interested in our products and want to know more details,please leave a message here,we will reply you as soon as we can.
submit

home

products

WhatsApp

Contact Us